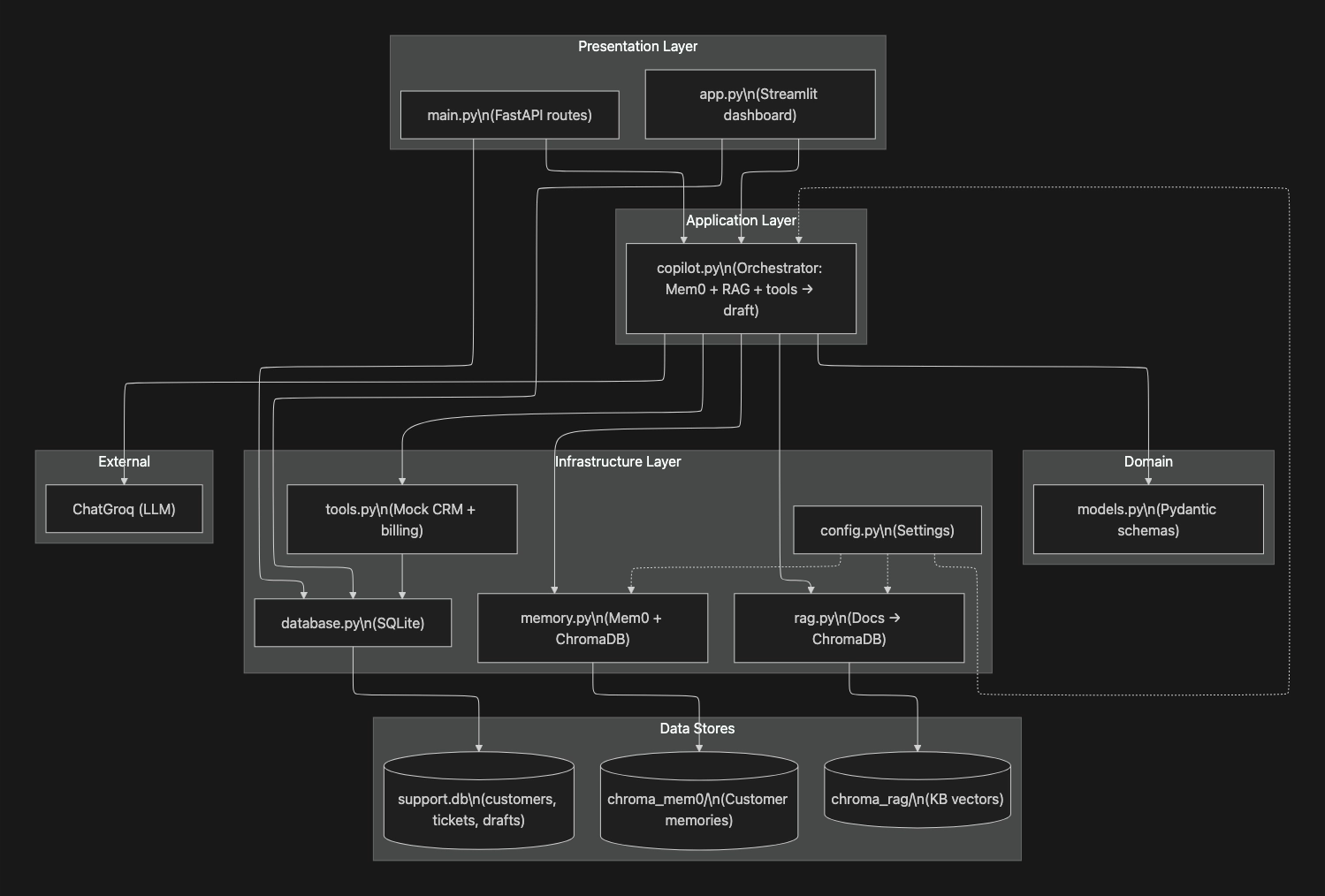
Support agents lose over 60% of their time switching between multiple tools to gather customer context before drafting a reply. This project solves that problem by building an AI-powered Customer Support Copilot that automatically collects relevant context using RAG for knowledge base search, Mem0 for persistent customer memory, and LangChain tool calling for CRM and billing lookups, then uses an LLM to generate a ready-to-review response in one click. The system is built on a modular FastAPI backend with SQLite, ChromaDB, and Mem0, includes a Streamlit dashboard for ticket handling, and is production-ready with Docker, CI/CD pipelines, and AWS EC2 deployment.

