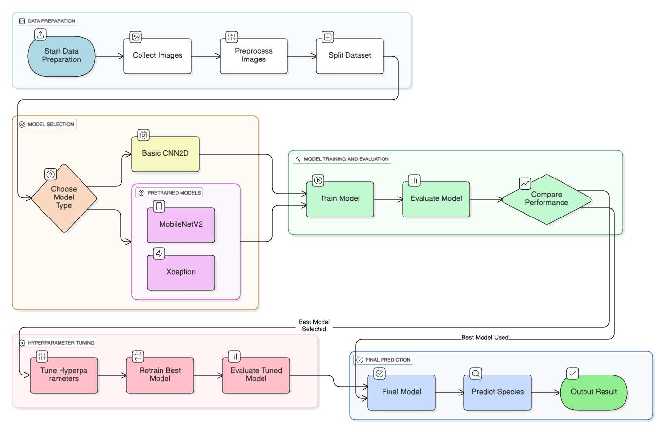
This project focuses on developing an automated elephant species classification system using deep learning techniques, specifically convolutional neural networks (CNNs) and transfer learning. By accurately identifying elephants from photographic data, the system aims to enhance wildlife conservation efforts through improved monitoring and data analysis.

