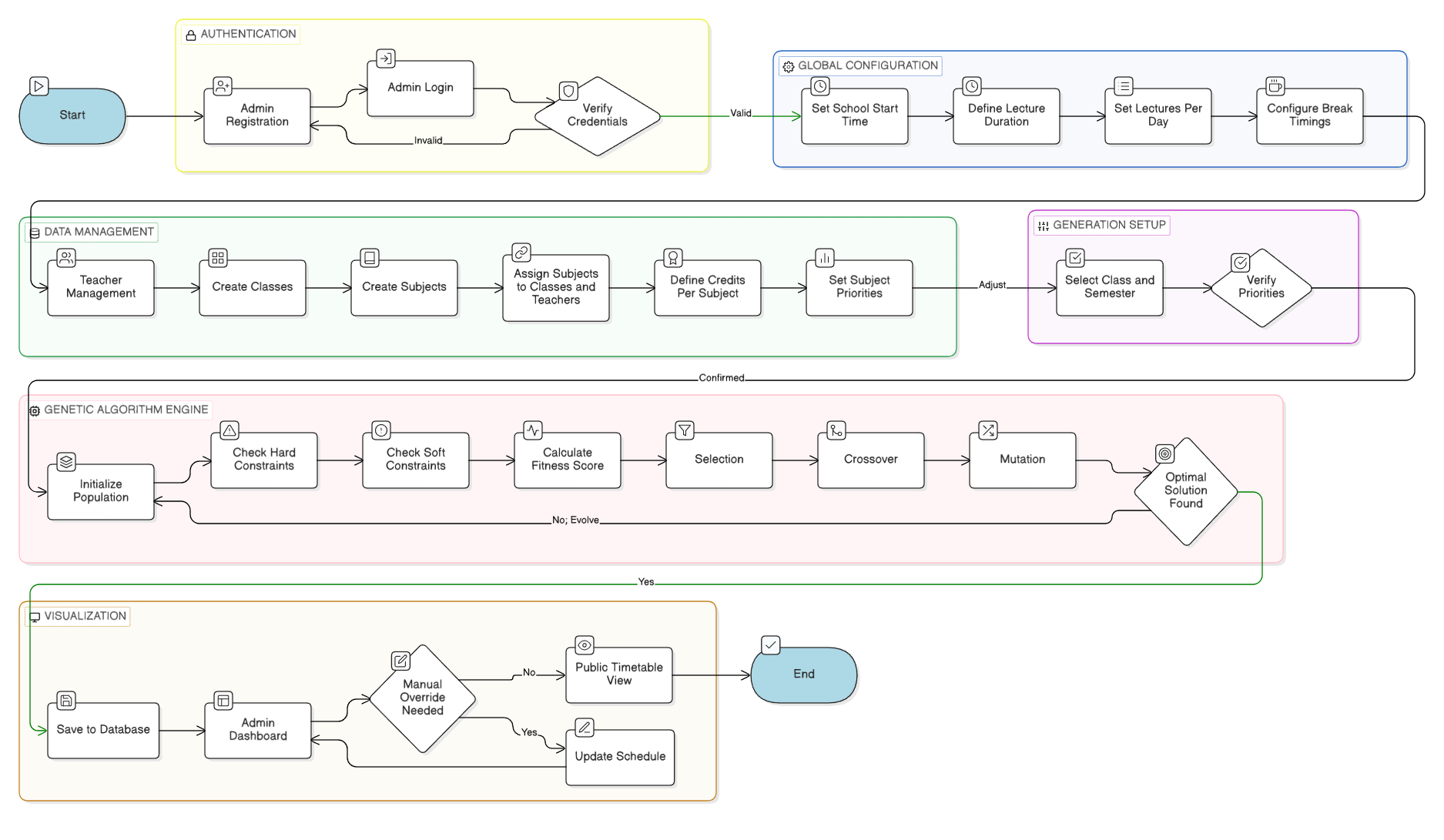
The Intelligent Timetable Generator automates the creation of conflict-free academic timetables using a Genetic Algorithm. This web application replaces manual scheduling with computational intelligence, optimizing for teacher availability and subject credits, and reducing scheduling time from hours to seconds.

