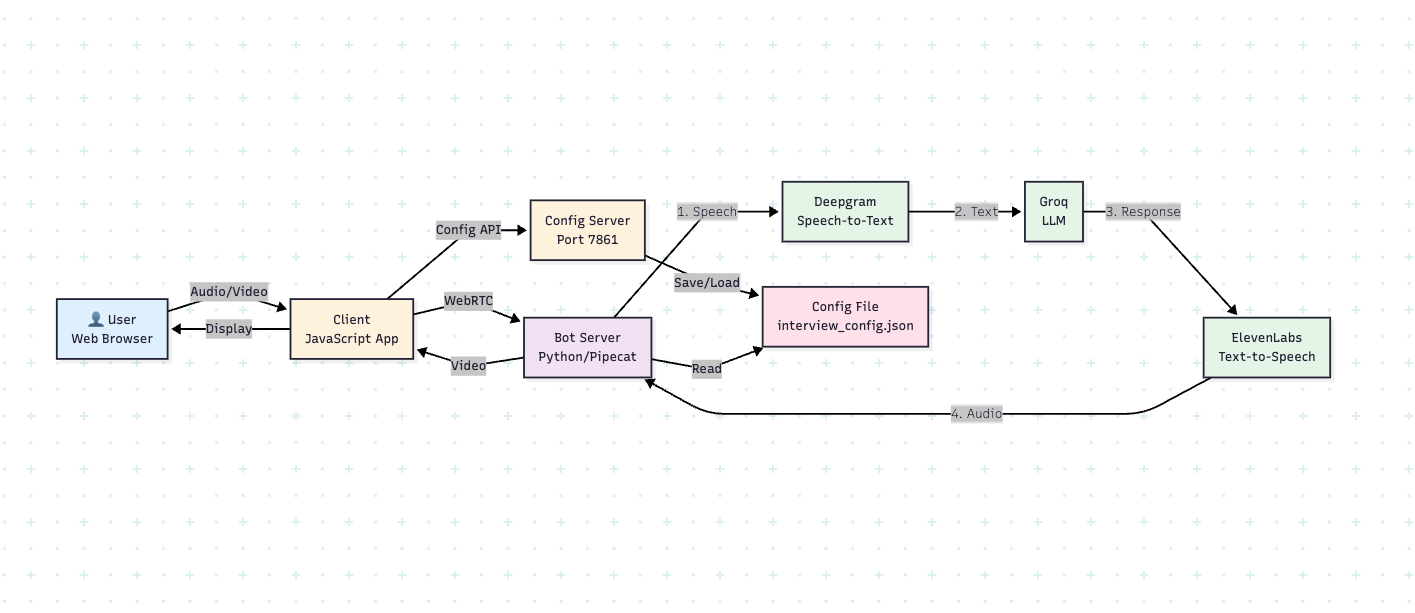
Develop a real-time AI-powered interview practice coach using voice interaction. This project involves building a full-stack system where users can practice interviews with an AI interviewer, receive intelligent feedback, and interact with an animated avatar.

